学校首页

当前位置: 首页 > 学院新闻 > 正文
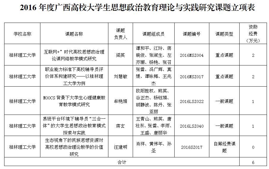
我校5项课题获批2016年广西高校思想政治教育理论与实践立项研究课题
作者:学院学工办 时间:2017-03-26 浏览:

       根据自治区教育厅颁发的《关于下达2016年广西高校思想政治教育理论与实践立项研究课题的通知》,经各高校申报,组织专家评审,我校共有5项课题获批2016年广西高校思想政治教育理论与实践立项研究课题,其中,重点课题2项,一般课题2项,自筹经费课题1项。   
       一直以来,我校广大思想政治教育工作者紧紧围绕当前高校思想政治教育工作中的难点、热点问题进行积极思考和深入探索,此次获批立项是我校加强思想政治教育工作,不断推动思想政治教育工作发展和创新的具体体现。希望各项目负责人按照区教育厅和学校的要求加强项目的研究与实践,按时、保质、保量地完成项目建设任务。